1998 Honda Civic Manual Pdf
Order Honda Civic Repair Manual - Vehicle online today. Free Same Day Store Pickup. Check out free battery charging and engine diagnostic testing while you are in store. Vehicle 1998 Honda Civic Repair Manual - Vehicle 1997 Honda Civic Repair Manual - Vehicle 1996 Honda Civic Repair Manual - Vehicle 1995 Honda Civic Repair Manual - Vehicle. 1998 Civic Coupe Owner's Manual (Coupe) 1998 Civic Hatchback Owner's Manual 1998 Civic Sedan GX Owner's Manual Supplement 1998 Civic Sedan Owner's Manual. To purchase printed manuals, you can order online or contact: Helm Incorporated (800) 782-4356 M-F 8AM – 6PM EST. Delivery time is approximately five weeks.
98 Honda Civic Service Manual
1998 Honda Civic Repair Manual Online. Looking for a 1998 Honda Civic repair manual? With Chilton's online Do-It-Yourself Honda Civic repair manuals, you can view any year's manual 24/7/365. Our 1998 Honda Civic repair manuals include all the information you need to repair or service your 1998 Civic, including diagnostic trouble codes, descriptions, probable causes, step. Unlimited access to your 1998 Honda Civic manual on a yearly basis. 100% No Risk Guarantee. We'll get you the repair information you need, every time, or we'll refund your purchase in full. This manual is specific to a 1998 Honda Civic. RepairSurge is compatible with any internet-enabled computer, laptop, smartphone or tablet device.
- Step-by-step factory recommended repair instructions.
- Wiring color codes and descriptions.
- Troubleshooting symptoms and Diagnostic Trouble Codes (DTC).
- Immediate access to the online diagnostic & repair guides.
- Unlimited access to personal support reps who are always available to assist you. We can answer yourquestions about using the software or help you find the specificinformation you need for your 1998 Honda Civic.
- Free real-time updates! Your manual is updated with revised information as soon as it is released.
- Access on your terms. Unlimited access to your 1998 Honda Civic manual on a yearly basis.
- 100% No Risk Guarantee. We'll get you the repair information you need, every time, or we'll refund your purchase in full.

This manual is specific to a 1998 Honda Civic. RepairSurge is compatible with any internet-enabled computer, laptop,smartphone or tablet device. It is very easy to use and support is always free.
We wish we could just show you the entire manual before you buy,but our publishing agreement with the auto manufacturers prevents this.
We know this sounds crazy. It's a stupid rule in our opinion,but they authorize our manuals and that's what their lawyers require. Anyone else selling FACTORY AUTHORIZED manuals will have the same restriction.


See our guarantee below. You are protected in case the manualturns out to not be what you need.
1998 Honda Civic Ex Coupe Owners Manual Pdf
Here are some of the comments we have received from users of RepairSurge.These customers have agreed to allow us to publicly display their testimonials.
Awesome deal! Would recommend to anyone.


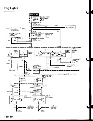
 Service Manual - Fog Lights_Page_1.jpg)